Ringe der Macht im Labor: IMPACT beim Science-Pitch-Wettbewerb der Promovierenden 2026

Am 7. Mai 2026 fand an der BHT der Science-Pitch-Wettbewerb der Promovierenden statt. Auch der Forschungsverbund IMPACT war bei der Veranstaltung vertreten – sowohl durch Promovierende, die ihre Forschung präsentierten, als auch durch Gäste. Eine der Moderatorinnen des Tisches „Umwelt, Life Sciences und Architektur“ war die Sprecherin des Forschungsverbundes IMPACT, Prof. Dr. Elisabeth Grohmann.
Beim Science-Pitch-Wettbewerb hatten die Promovierenden die Aufgabe, ihre Forschungsthemen in nur fünf Minuten verständlich, spannend und kompakt zu präsentieren. Das Format verband wissenschaftlichen Austausch mit einem spielerischen Wettbewerbscharakter: Das Publikum konnte die Vorträge besuchen, Fragen stellen und die spannendsten Pitches mit sogenannten SciCoins prämieren.
Die Veranstaltung bot zahlreiche Möglichkeiten zum Netzwerken und zum interdisziplinären Austausch über aktuelle Forschung an der BHT. Besonders beeindruckend war die Vielfalt der Themen und die Fähigkeit der Promovierenden, komplexe wissenschaftliche Inhalte verständlich und anschaulich zu vermitteln.
Auf dem Bild zeigt Michelle Bölcke, IMPACT-Doktorandin aus der Arbeitsgruppe von Prof. Dr. Elisabeth Grohmann, wie Antibiotikaresistenzen, die auf bakteriellen Plasmiden gespeichert sind, von einem Bakterium auf ein anderes übertragen werden können. Die ringförmigen Plasmide, die Resistenzgene tragen, werden dabei zu „Ringen der Macht“, die – ähnlich wie bei Frodo in Mordor – von den Forschenden symbolisch „vernichtet“ werden müssen, um die Verbreitung von Antibiotikaresistenzen einzudämmen. Michelle untersucht den Übertragungsprozess dieser DNA-Ringe mit dem Ziel, neue Wege zur Bekämpfung bakterieller Krankheiten und der Ausbreitung von Resistenzen zu finden.
Berliner Morgenpost berichtet über Forschung von Sebastian Riedel

Prof. Dr.-Ing. Sebastian Riedel, Mitglied des Forschungsverbunds IMPACT, und sein Team an der Berliner Hochschule für Technik stehen im Mittelpunkt eines aktuellen Beitrags der Berliner Morgenpost. Der Artikel berichtet über die Forschung an biologisch abbaubaren Kunststoffen aus Pflanzenölen, Altspeisefetten und anderen Reststoffen.
Im Fokus der Arbeiten stehen sogenannte PHA-Biopolymere, die von Mikroorganismen hergestellt werden können und vollständig biologisch abbaubar sind. Gemeinsam mit seinem Team entwickelt Sebastian Riedel innovative Verfahren, um nachhaltige Alternativen zu erdölbasierten Kunststoffen zu schaffen. Dabei spielen auch Anwendungen im Straßenbau eine Rolle: Im Projekt „AsPHAlt“ arbeitet das Team an biobasierten Zusatzstoffen für belastbare Asphaltmischungen.
Der Beitrag hebt zudem die Bedeutung der Forschung für den Umwelt- und Klimaschutz hervor. Ziel ist es, biologische Prozesse wirtschaftlicher zu machen und Reststoffe sinnvoll weiterzuverwenden, um langfristig zur Reduktion von Plastikmüll und fossilen Rohstoffen beizutragen.
Der vollständige Artikel erschien am 02.05.2026 in der Berliner Morgenpost unter dem Titel „Berliner forschen an Bioplastik – aus Pflanzenölen und Küchenfett“.
Beitrag der Sprecherin des Forschungsverbundes IMPACT im ESGMAP Newsletter

Im aktuellen ESGMAP Newsletter wurde Prof. Dr. Elisabeth Grohmann, Sprecherin des Forschungsverbundes IMPACT, für ihre Beiträge als Mitglied des ESGMAP Executive Committee besonders gewürdigt.
Der Newsletter bedankt sich ausdrücklich für ihr Engagement im Gründungskomitee von ESGMAP und hebt hervor, dass ihre Mitarbeit maßgeblich zur Entwicklung und Gestaltung des Netzwerks beigetragen hat.
ESGMAP (ESCMID Study Group for Mobile Genetic Elements and Plasmids) ist eine internationale Fachgruppe innerhalb der European Society of Clinical Microbiology and Infectious Diseases (ESCMID). Die Gruppe beschäftigt sich mit mobilen genetischen Elementen wie Plasmiden und deren Rolle bei der Verbreitung von Antibiotikaresistenzen und anderen mikrobiellen Eigenschaften.
Das ESGMAP Executive Committee vereint internationale Wissenschaftler*innen verschiedener Fachrichtungen mit dem Ziel, wissenschaftlichen Austausch, Kooperationen und die Vernetzung innerhalb der Forschungsgemeinschaft zu fördern.
KI trifft Biotechnologie: Forschungsverbund IMPACT diskutiert neue Projektideen und Zukunftsperspektiven

Mit einem klaren Blick auf zukünftige Forschungsprojekte und Fördermöglichkeiten trafen sich die Mitglieder des Forschungsverbunds IMPACT im Jahr 2026 zum zweiten Mal. Im Zentrum standen innovative Projektansätze an der Schnittstelle von Biotechnologie und Künstlicher Intelligenz sowie die strategische Weiterentwicklung des Verbunds und kommende Antragstellungen. Nach der Begrüßung durch Prof. Dr. Elisabeth Grohmann wurde eine entsprechende Projektidee vorgestellt, an der mehrere Verbundmitglieder beteiligt sind und die derzeit weiter ausgearbeitet wird. Ein weiterer Schwerpunkt lag auf der Beratung zu EU-Fördermöglichkeiten durch Anna Eliseeva vom Referat Forschung, die Einblicke in aktuelle Ausschreibungen und Antragsstrategien gab. Anschließend wurden der Stand des IMPACT-Verlängerungsantrags sowie die nächsten Schritte besprochen. Ergänzt wurde das Programm durch Updates aus den Arbeitsgruppen, einen Überblick über geplante Veranstaltungen und relevante Ausschreibungen für 2026 sowie die Abstimmung wichtiger Termine.
Vom Abfall zum Biokunststoff: Neue Studie aus dem Forschungsverbund IMPACT zeigt nachhaltige Produktionswege

Prof. Dr. Sebastian Riedel, Mitglied des Forschungsverbunds IMPACT, hat gemeinsam mit Kolleg*innen einen innovativen Ansatz zur Herstellung und Aufreinigung von Biokunststoffen entwickelt. Die aktuelle Publikation zeigt, wie sich tierische Abfallfette effizient in hochwertige, biologisch abbaubare Polymere umwandeln lassen – ein wichtiger Schritt hin zu einer zirkulären Bioökonomie.
Im Mittelpunkt der Studie steht die Produktion des Biokunststoffs P(HB-co-HHx) im Pilotmaßstab von 750 Litern. Als Ausgangsstoff dienten feste tierische Abfallfette, die mithilfe eines speziell entwickelten Bakterienstamms fermentiert wurden. Dabei konnten insgesamt 48 kg PHA-reiche Biomasse erzeugt werden. Besonders innovativ ist der anschließende Aufreinigungsprozess: Statt klassischer chemischer Verfahren wurden Mehlwürmer (Tenebrio molitor) eingesetzt, die die Zellbestandteile verdauen und so das Polymer freilegen. Durch eine anschließende Reinigung mit Wasser sowie milden chemischen Lösungen entstand ein hochreines PHA-Pulver mit über 99 % Reinheit.
Ein zentrales Ergebnis der Studie: Die biologische Aufbereitung beeinflusst die Materialeigenschaften nicht – das Polymer behält seine molekulare Struktur vollständig bei. Damit eröffnet die Arbeit neue Perspektiven für nachhaltige und ressourcenschonende Produktionsprozesse in der Kunststoffindustrie.
Die Ergebnisse unterstreichen das Potenzial interdisziplinärer Forschung im IMPACT-Verbund für die Entwicklung umweltfreundlicher Materialien und innovativer Technologien.
Drei im Auswahlverfahren der BHT für die Förderlinie „HAW-Forschungsakzente“ ausgewählte Projektideen stammen aus dem Forschungsverbund IMPACT

Großer Erfolg für den Forschungsverbund IMPACT: Die drei im internen Auswahlverfahren der Berliner Hochschule für Technik (BHT) ausgewählten Projektideen für die Ausarbeitung und Einreichung einer Projektskizze im Rahmen der Förderlinie „HAW-Forschungsakzente“ des BMFTR stammen alle aus dem IMPACT-Verbund (eine Förderentscheidung ist damit noch nicht verbunden). Hintergrund ist ein interner Auswahlprozess der BHT, da pro Hochschule maximal drei Skizzen pro Stichtag eingereicht werden können. Mit der Berücksichtigung aller drei Projektideen im internen Auswahlverfahren wird die enge fachübergreifende Zusammenarbeit im Verbund deutlich.
Neues Material für die Nervenheilung: IMPACT-Forscher beteiligt sich an vielversprechender Studie

Prof. Dr.-Ing. Sebastian L. Riedel, Mitglied des Forschungsverbunds IMPACT, hat gemeinsam mit Kolleg*innen ein neuartiges, biokompatibles Material für die Nervenregeneration untersucht. Die Ergebnisse wurden im Journal of Biotechnology veröffentlicht.
Im Fokus der Studie steht ein spezieller Biokunststoff, ein sogenanntes Polyhydroxyalkanoat (PHA), das mithilfe von Mikroorganismen hergestellt wird. Besonders bemerkenswert: Als Ausgangsstoff diente kostengünstiges, erneuerbares tierisches Fett. Das entwickelte Material, P(3HB-co-20mol%3HHx), zeichnet sich durch hohe Flexibilität und gute biologische Verträglichkeit aus – Eigenschaften, die für den Einsatz im weichen Nervengewebe entscheidend sind.
In umfangreichen Laboruntersuchungen zeigte sich, dass das Material das Wachstum, die Lebensfähigkeit und sogar die Differenzierung von Nervenzellen besonders gut unterstützt. Damit übertrifft es in mehreren Punkten bisher verwendete Standardmaterialien wie Polycaprolacton (PCL), das derzeit in der medizinischen Anwendung eingesetzt wird. Die Ergebnisse deuten darauf hin, dass das neue Polymer ein vielversprechender Kandidat für zukünftige Anwendungen in der regenerativen Medizin ist.
Der Artikel „A Biocompatible and Flexible medium chain length PHA, P(3HB-co-20mol%3HHx) for Neural Tissue Engineering“ ist im Journal of Biotechnology erschienen und online abrufbar.
IMPACT beim Berlin Deep Tech Nexus Meetup

Prof. Dr.-Ing. Sebastian Riedel, Mitglied des Forschungsverbunds IMPACT, nahm am 5. März 2026 am Berlin Deep Tech Nexus Meetup teil. Die regelmäßig stattfindende Veranstaltungsreihe bringt Gründerinnen, Wissenschaftlerinnen und Vertreter*innen aus Wirtschaft und Investitionsumfeld zusammen, um innovative Deep-Tech-Gründungsvorhaben vorzustellen und den Austausch zwischen Forschung und Praxis zu fördern.
Der Termin im März stand unter dem Schwerpunkt Life Sciences und Chemie. In diesem Rahmen wurden verschiedene technologieorientierte Gründungsideen präsentiert, darunter auch Vorhaben aus der wissenschaftlichen Forschung.
Die Teilnahme bot die Gelegenheit, Einblicke in aktuelle Entwicklungen im Bereich technologiebasierter Ausgründungen zu gewinnen und Kontakte zu Akteur*innen aus dem Berliner Innovationsökosystem zu knüpfen. Veranstaltungen wie das Berlin Deep Tech Nexus Meetup tragen dazu bei, den Transfer wissenschaftlicher Erkenntnisse in anwendungsnahe Technologien und Unternehmensgründungen zu stärken und neue Kooperationsmöglichkeiten zu erschließen.
IMPACT vernetzt sich international im Bereich Wassertechnologien (23.–25.02.2026)

Prof. Dr. Elisabeth Grohmann, Sprecherin des Forschungsverbunds IMPACT, nahm vom 23. bis 25. Februar 2026 am 6th International Symposium on Water and Wastewater Technologies from Ancient Civilization to Modern Times in Neapel teil. Die internationale Konferenz brachte Expert*innen aus Wissenschaft und Praxis zusammen, um aktuelle Entwicklungen in der Wasser- und Abwassertechnologie zu diskutieren.
Die Teilnahme ermöglichte es Professorin Grohmann, neue Kooperationen im Themenfeld „Wasser und Wasserreinigung“ anzubahnen. Im Mittelpunkt stand dabei der Austausch mit Prof. Dr. Ioannis K. Kalavrouziotis von der University of Patras.
Die Gespräche legten den Grundstein für mögliche gemeinsame Forschungsprojekte und stärken die internationale Vernetzung des Forschungsverbunds IMPACT im Bereich nachhaltiger Wassertechnologien.
Austausch und Ausblick: Forschungsverbund IMPACT trifft sich zum Jahresauftakt

Beim jüngsten Treffen des Forschungsverbunds IMPACT kamen die Mitglieder zusammen, um aktuelle Entwicklungen zu besprechen und die nächsten Schritte für das Jahr 2026 zu planen. Im Mittelpunkt standen dabei sowohl organisatorische Themen als auch Einblicke in die laufende Forschung. Nach der Begrüßung wurden zentrale Punkte wie das Budget für 2026 sowie wichtige Termine im kommenden Jahr vorgestellt. Ein besonderes Highlight war der Vortrag von Alexandra van Doorn, Doktorandin in der Arbeitsgruppe von Prof. Dr. Sebastian Riedel, die Einblicke in ihre aktuelle Forschung gab und zur anschließenden Diskussion anregte. Darüber hinaus informierten sich die Teilnehmenden über aktuelle Updates aus dem Verbund und tauschten sich zu anstehenden Ausschreibungen und Veranstaltungen aus. Ein wichtiger Fokus lag zudem auf dem geplanten Verlängerungsantrag des Verbunds, für den erste Inhalte und notwendige Zuarbeiten abgestimmt wurden. Abschließend wurden weitere Termine koordiniert, um den kontinuierlichen Austausch innerhalb des Netzwerks auch im weiteren Jahresverlauf sicherzustellen.
Kleine Förderung, große Wirkung: Neues Transferprojekt mit ANiMOX gestartet

Prof. Dr.-Ing. Sebastian L. Riedel, Mitglied des Forschungsverbunds IMPACT, hat ein neues Transferprojekt „Entwicklung eines Separations- und Stabilisierungsverfahrens für Fed-Batch-kultivierte Biomasse unter Erhaltung der Enzymaktivität“ in Zusammenarbeit mit der ANiMOX GmbH gestartet. Das Vorhaben wird im Rahmen des Förderprogramms „Transfer BONUS“ durch die IBB Business Team GmbH unterstützt.
Im Zentrum des Projekts steht die Entwicklung eines Verfahrens zur Separation und Stabilisierung von Biomasse aus sogenannten Fed-Batch-Prozessen. Ziel ist es, die wertvolle Enzymaktivität während der Aufarbeitung möglichst vollständig zu erhalten – ein entscheidender Schritt für viele biotechnologische Anwendungen in Industrie und Forschung. Gerade bei der Weiterverarbeitung mikrobieller Biomasse gehen bislang häufig wichtige Enzymfunktionen verloren, was die Effizienz der Prozesse einschränkt.
Das Projekt zeigt beispielhaft, wie auch kleinere Transferformate den Austausch zwischen Wissenschaft und Wirtschaft stärken können. Gemeinsam mit der ANiMOX GmbH werden praxisnahe Lösungen entwickelt, die direkt in industrielle Anwendungen überführt werden können. Die Laufzeit des Projekts erstreckt sich vom 22. Dezember 2025 bis zum 19. Juni 2026.
Solche Kooperationen leisten einen wichtigen Beitrag dazu, Forschungsergebnisse schneller in die Praxis zu bringen und innovative biotechnologische Prozesse weiterzuentwickeln.
Neues Verbundprojekt AsPHAlt gestartet: Nachhaltige Biopolymere für langlebige Straßen

Prof. Dr.-Ing. Sebastian Riedel, Mitglied des Forschungsverbunds IMPACT, startet gemeinsam mit Partnern aus Wissenschaft und Wirtschaft ein neues, vom BMFTR gefördertes Verbundprojekt zur nachhaltigen Weiterentwicklung von Asphalt. Der Zuwendungsbescheid ist nun eingegangen, das Projekt AsPHAlt läuft vom 1. Januar 2026 bis zum 31. Dezember 2028.
Im Fokus des Projekts „PHA-basiertes nachhaltiges Biopolymer für hochleistungsfähige Asphaltmischungen (AsPHAlt)“ steht die Frage, wie Asphalt langlebiger und gleichzeitig umweltfreundlicher gestaltet werden kann. Bisher werden Bitumenmischungen häufig mit Kunststoffen aus fossilen Rohstoffen verbessert – mit Nachteilen für Recycling und Klimabilanz. AsPHAlt setzt hier an und nutzt öl- und fetthaltige Reststoffe, aus denen mithilfe von Mikroorganismen der Biokunststoff Polyhydroxyalkanoat (PHA) hergestellt wird.
Die Berliner Hochschule für Technik (BHT) übernimmt im Projekt die Entwicklung der Bioprozesse und stellt maßgeschneiderte PHA-Varianten bereit. Weitere Partner sind die ANiMOX GmbH, die RWTH Aachen, die Stutz GmbH und Carbon Minds, die gemeinsam die Kette von der Reststoffnutzung über die Asphaltanwendung bis zur Umweltbewertung abdecken. Für die BHT stehen Fördermittel in Höhe von 339.378 Euro zur Verfügung, Projektträger ist das VDI Technologiezentrum.
AsPHAlt verbindet biotechnologische Innovation mit praxisnaher Anwendung und zeigt, wie nachhaltige Materialien künftig zur resilienten Infrastruktur beitragen können.
IMPACT beim Forschungs- und Transfertag 2025

Der Forschungs- und Transfertag 2025 der BHT stand ganz im Zeichen von KI, Robotik und smarten Bildgebungsverfahren in den Lebenswissenschaften – und gleich zu Beginn setzte IMPACT-Mitglied Prof. Dr. Simone Reber einen starken wissenschaftlichen Akzent. In ihrer Keynote „Die Zelle im Visier“ gab sie faszinierende Einblicke in die mechanistischen Ursprünge zellulärer Geometrie und zeigte, wie smarte Mikroskope und maschinelles Lernen neue Wege in der Infektions- und Krebsforschung eröffnen.
Besonders prominent vertreten war die Arbeitsgruppe von Prof. Dr. Elisabeth Grohmann (mittig im Bild), die gleich mehrere Beiträge präsentierte. Dr. Leila Soufi stellte ihren Pitch „Antibiotic Resistance Gene Abundance and Transfer in Wastewater-Irrigated Soils“ vor und zeigte, wie Antibiotikaresistenz-Gene in mit Abwasser bewässerten Böden vorkommen und übertragen werden können. Dr. Amr Mostafa präsentierte mit „BACAI: A Novel Multi-Modal Approach to Bacterial Resistance Analysis and Classification Using AI-Powered Microscopy“ einen innovativen KI-gestützten Ansatz zur Analyse bakterieller Resistenzen. Ergänzend dazu beleuchtete Michelle Bölcke, M. Sc. (rechts im Bild), in ihrem Beitrag „Ringe der Macht: Wie sich Antibiotikaresistenzen zwischen Bakterien verbreiten“ die Mechanismen des horizontalen Gentransfers.
Auch aus der Bioprozessentwicklung gab es starke IMPACT-Impulse: Prof. Dr.-Ing. Sebastian Riedel und Johannes Nicklisch, M. Sc., berichteten über „Bioprozessentwicklung zur Produktion von PHA-Bioplastik in Hochzelldichte Fed-Batch Kultivierungen“. Einen Überblick über die Aktivitäten des Verbunds gab außerdem Dr.-Ing. Daria Rybakova (links im Bild) mit der Vorstellung des BHT-Forschungsverbunds IMPACT.
Der Forschungs- und Transfertag machte eindrucksvoll deutlich, wie IMPACT die interdisziplinäre Forschung an der BHT prägt und wichtige Impulse für Infektionsforschung, KI-gestützte Analytik und nachhaltige biotechnologische Prozesse setzt.
Neue DFG-Förderung für Simone Reber: Mechanik des Malaria-Parasiten im Fokus

Prof. Dr. Simone Reber, Mitglied des Forschungsverbunds IMPACT, hat erfolgreich eine neue Förderung der Deutschen Forschungsgemeinschaft (DFG) eingeworben. Im Projekt „Function of microtubule inner proteins (MIPs) in Plasmodium morphology and mechanics throughout its life cycle“ (DI 1226/11-1, RE 3925/7-1) untersucht ihr Team, wie der Malaria-Parasit Plasmodium seine charakteristische Form und außergewöhnliche Stabilität entwickelt.
Im Zentrum stehen sogenannte Microtubule Inner Proteins (MIPs) – Proteine, die im Inneren von Mikrotubuli binden und deren mechanische Eigenschaften beeinflussen. Durch die Kombination aus in-vitro-Rekonstitution, hochauflösender Mikroskopie und biophotonischen Messverfahren soll geklärt werden, wie diese Strukturelemente das Zytoskelett des Parasiten stabilisieren und seine mechanischen Fähigkeiten bestimmen.
Das Projekt wird von der DFG mit 315.187 Euro über eine Laufzeit von September 2026 bis August 2029 gefördert und stärkt die biophysikalische und mikrobiologische Spitzenforschung an der BHT.
Gemeinsame Klausurtagung der Forschungsverbünde: Zukunft gestalten

Unter dem Motto „Zukunft gestalten“ trafen sich die Forschungsverbünde Data Science + X, HARMONIK und IMPACT zur gemeinsamen Klausurtagung im Tagungszentrum „Tagen am Ufer“ in Berlin-Kreuzberg. Im Mittelpunkt standen die strategische Weiterentwicklung der Forschung an der BHT, die Stärkung der Sichtbarkeit und die Förderung des wissenschaftlichen Nachwuchses.
Nach einem Impuls von Joachim Villwock (VPF) zu den Erfolgen der vergangenen Jahre – darunter das neue Promotionszentrum und das Haus der Robotik – folgte eine intensive, zielgerichtete Diskussion über zukünftige Forschungsschwerpunkte und mögliche gemeinsame Drittmittelanträge.
Am Nachmittag wurde zudem die Idee eines gemeinsamen DFG-Graduiertenkollegs vorgestellt, das interdisziplinäre Promotionen an der Schnittstelle von Robotik, Biotechnologie, Medizintechnik und KI ermöglichen soll.
Schnellere Erkennung von Vibrio-Erregern: Neue Publikation von Stephan Hühn-Lindenbein

Stephan Hühn-Lindenbein, Mitglied des Forschungsverbunds IMPACT, hat gemeinsam mit Kolleg*innen eine neue Methode zur schnellen Erkennung gefährlicher Vibrio-Bakterien vorgestellt: Rapid Detection and Fast Induction of Viable but Nonculturable Vibrio parahaemolyticus and Vibrio cholerae. Die Studie zeigt, wie sich potenziell krankheitserregende Keime in Meeresfrüchten besser identifizieren lassen – selbst dann, wenn sie sich herkömmlichen Nachweisverfahren entziehen. Die Studie erschien im Journal of Food Protection und ist hier abrufbar.
Teilnahme von Sebastian Riedel am European Symposium on Biopolymers

Prof. Sebastian Riedel, Mitglied des Forschungsverbunds IMPACT, nahm Anfang Oktober am 12th European Symposium on Biopolymers in Lissabon teil. In seinem Beitrag „T5.7 – Enabling a Circular Bioeconomy: Process Innovations for PHA Bioplastics“ stellte er aktuelle Prozessinnovationen vor, die die Herstellung und Nutzung von PHA-Biokunststoffen nachhaltiger und effizienter gestalten sollen. Das Symposium bot eine Plattform zum Austausch über neue Entwicklungen in der biobasierten Materialforschung. Durch seine Teilnahme brachte Prof. Riedel zentrale IMPACT-Themen in den europäischen Fachdiskurs ein.
Berliner Senat verleiht der BHT das Promotionsrecht – Drei IMPACT-Mitglieder im neuen Promotionszentrum aktiv

Am 20. August 2025 erhielt die Berliner Hochschule für Technik (BHT) erstmals das eigenständige Promotionsrecht – ein historischer Schritt für die Hochschule und ein wichtiger Impuls für die Forschung in Berlin. Besonders erfreulich: Drei Mitglieder des Forschungsverbunds IMPACT – Prof. Dr. Elisabeth Grohmann, Prof. Dr. Simone Reber und Prof. Dr. Sebastian Riedel – wirken als aktive Forschende im neuen Promotionszentrum „Maschinelles Lernen, Robotik, Life Science und Interaktive Systeme“ mit.
Das neu geschaffene Promotionszentrum, das gemeinsam von BHT und HTW Berlin betrieben wird, bündelt exzellente anwendungsorientierte Forschung in Bereichen wie Robotik, prädiktiver Medizin, quantitativer Biologie und nachhaltiger Biotechnologie. Ziel ist es, datenbasierte Modelle und KI-gestützte Verfahren zu entwickeln, die zentrale Herausforderungen unserer Zeit adressieren – von Gesundheit über Digitalisierung bis hin zu Nachhaltigkeit. Die Mitwirkung der drei IMPACT-Mitglieder stärkt dabei die Life-Science-Expertise des Zentrums und eröffnet neue Wege für interdisziplinäre Promotionen in einem starken Forschungsumfeld.
Mit dem eigenständigen Promotionsrecht kann die BHT wissenschaftlichen Nachwuchs nun direkt qualifizieren und langfristig ihre Rolle als forschungsstarke HAW weiter ausbauen. Für IMPACT bedeutet dies zusätzliche Sichtbarkeit, neue Kooperationsmöglichkeiten und eine noch engere Verzahnung von Forschung und Nachwuchsförderung.#
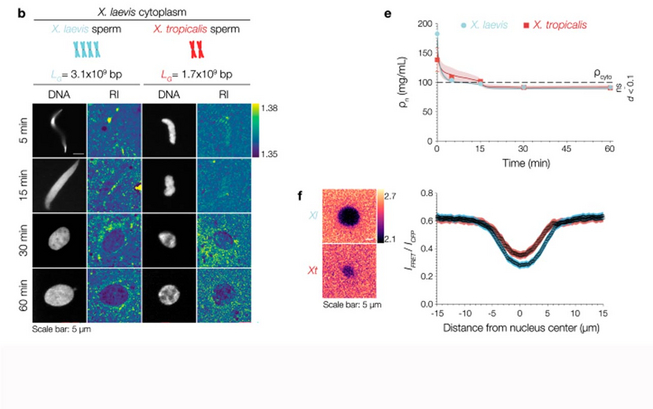
Neue Publikation von Simone Reber in Nature Communications

Simone Reber u. a. haben in Nature Communications (Impact Factor 16.6) den Artikel „Conserved nucleocytoplasmic density homeostasis drives cell-cycle progression“ veröffentlicht.
Die Studie zeigt, dass Zellkerne und Zytoplasma ihre relative Dichte in einem engen Gleichgewicht halten — und dass eine Störung dieses Verhältnisses direkt den Zellzyklus beeinflusst. Damit identifizieren die Forschenden einen fundamentalen Mechanismus, der Zellteilung und –wachstum über verschiedene Zelltypen und Spezies hinweg reguliert.
Effizient und nachhaltig: Neue Ansätze für die Aufarbeitung von Biokunststoffen

Prof. Sebastian Riedel, Mitglied des Forschungsverbunds IMPACT, hat gemeinsam mit Isabel Thiele (TU Berlin) eine umfassende Übersichtsarbeit zur nachhaltigen Gewinnung von Polyhydroxyalkanoaten (PHA) veröffentlicht. PHA sind biobasierte, biologisch abbaubare Kunststoffe, die eine vielversprechende Alternative zu erdölbasierten Materialien darstellen.
Die Studie, erschienen im Journal of Cleaner Production (Impact Factor: 10,0) unter dem Titel "How does downstream processing influence the sustainability and techno-economics of polyhydroxyalkanoates production?", beleuchtet insbesondere die entscheidende Rolle der sogenannten Downstream-Prozesse, also der Aufarbeitung nach der eigentlichen Herstellung. Diese machen bis zu 70 % der Umweltwirkungen und Produktionskosten aus. Die Autor*innen zeigen anhand zahlreicher Fallstudien, wie sich der ökologische Fußabdruck durch grünere Lösungsmittel, mechanische Zellaufschlussverfahren oder die Integration in Biorefinierien drastisch senken lässt. Besonders hervorzuheben ist ein von Thiele et al. entwickelter Aceton-Wasser-Extraktionsansatz, der ohne energieintensives Trocknen auskommt und hohe Ausbeuten erzielt.
Neben technischen und ökologischen Aspekten diskutiert die Arbeit auch wirtschaftliche Herausforderungen und mögliche Skalierungsszenarien – ein wichtiger Schritt auf dem Weg vom Labor zur industriellen Anwendung.
Bioplastik aus Lebensmittelresten: Neue Publikation von Sebastian Riedel

Prof. Dr.-Ing. Sebastian Riedel, Mitglied des Forschungsverbunds IMPACT, hat gemeinsam mit Simon Täuber (TU Berlin) und Stefan Junne (Aalborg University Esbjerg, Denmark) in einem aktuellen Übersichtsartikel neue Wege für die nachhaltige Produktion von Bioplastik vorgestellt. Die Arbeit erschien am 23. Juli 2025 in Applied Microbiology and Biotechnology unter dem Titel „Polyhydroxyalkanoate production from food residues“.
Im Fokus steht die Herstellung von Polyhydroxyalkanoaten (PHA), biologisch abbaubaren Kunststoffen, die eine umweltfreundliche Alternative zu erdölbasierten Materialien darstellen. Die Forschenden zeigen, dass Abfälle wie gebrauchtes Speiseöl, tierische Fette und gemischte Lebensmittelreste als wertvolle Rohstoffe genutzt werden können. Diese sogenannten biogenen Rückstände ermöglichen nicht nur eine kostengünstigere, sondern auch eine nachhaltigere PHA-Produktion, die in lokale Stoffkreisläufe integriert werden kann.
Besonders vielversprechend sind Verfahren, bei denen Abfallöle direkt in Fermentationsprozesse eingespeist oder Lebensmittelreste zunächst mikrobiell zu wertvollen Zwischenprodukten wie kurzkettigen Säuren umgewandelt werden. Damit könnten Produktionskosten gesenkt und Abfallströme sinnvoll genutzt werden – ein wichtiger Schritt hin zu einer Kreislaufwirtschaft.
Der Artikel ist frei zugänglich und bietet spannende Einblicke in die Chancen und Herausforderungen dieser innovativen Technologie.
Zur Publikation
Erfolgreiche Promotion von Daniel Rehm zu Biosimilars

Daniel Rehm, Mitglied des Forschungsverbunds IMPACT, hat am 17. Juli 2025 erfolgreich seine Promotion bei Prof. Dr. Maria Parr und Prof. Dr. Wolfgang Jabs abgeschlossen. In seiner Dissertation mit dem Titel „Biosimilars von Bevacizumab und Infliximab: Qualitätskontrolle und Prozessentwicklung für die Zulassung“ untersuchte er die Entwicklung und Prüfung biotechnologisch hergestellter Arzneimittel. Auf dem Foto ist Daniel Rehm in der Mitte zu sehen, seine Betreuerin Prof. Dr. Maria Parr links und Prof. Dr. Wolfgang Jabs rechts.
IMPACT-Treffen im Juli 2025: Planung, Förderaufrufe und wissenschaftlicher Austausch

Beim Treffen des Forschungsverbunds IMPACT am 14. Juli 2025 kamen vier Mitglieder, zwei Doktoranden, ein Gast sowie die Koordinatorin des Verbunds zusammen. Zentrale Themen waren die Budgetplanung, aktuelle Förderaufrufe und die Vorbereitung der IMPACT-Klausurtagung am 15. Oktober 2025. Außerdem wurden laufende Forschungsprojekte und Publikationen der Mitglieder vorgestellt. Ein Fokus lag auf der gemeinsamen Entwicklung von Projektskizzen für nationale und europäische Förderprogramme. Daniel Rehm (Doktorand von Wolfgang Jabs) präsentierte im Rahmen der Vorbereitung seiner Disputation einen Vortrag zur physikochemischen Charakterisierung monoklonaler Antikörperproben.
IMPACT-Forschung im Fokus: Elisabeth Grohmann bei der BAGECO 2025 in Graz

Prof. Elisabeth Grohmann, Sprecherin des Forschungsverbunds IMPACT, präsentierte beim 17th Symposium on Bacterial Genetics and Ecology (BAGECO 2025) in Graz, Österreich (1.–4. Juli 2025), aktuelle Forschungsergebnisse zur Auswirkung von Bewässerungswasser auf die Bodenmikrobiologie.
In ihrem Vortrag „Changing irrigation water quality affects the soil resistome and mobilome“ zeigte sie, wie unterschiedliche Wasserqualitäten das Resistom und Mobilom des Bodens beeinflussen können. Darüber hinaus war sie an zwei Posterbeiträgen beteiligt: „Wastewater-borne pollutants affected the soil resistome and mobilome and shaped the microbial community composition in cilantro rhizosphere“ sowie einem zweiten Poster, das ebenfalls Einblicke in die komplexen Wechselwirkungen zwischen anthropogenen Einflüssen und Bodenmikroben gab.
Die Ergebnisse unterstreichen die Bedeutung nachhaltiger Wasserbewirtschaftung für den Schutz der Bodenökosysteme und die Eindämmung der Verbreitung von Resistenzen.
Nachgenutzt statt weggeworfen: Forschungsverbund IMPACT bringt Mikrobiologie in die Grundschule

Was passiert mit den bunten Agar-Platten nach der Langen Nacht der Wissenschaften? Im Fall des Forschungsverbunds IMPACT: Sie werden weiterverwendet! Die übrigen, unbenutzten Nährböden wurden an die Sonnengrundschule in Oranienburg gespendet – und sorgten dort für leuchtende Kinderaugen und viel Forschergeist.
Dr. Daria Rybakova, Koordinatorin des Forschungsverbunds und selbst Biotechnologin, war heute vor Ort und leitete einen Workshop mit den beiden ersten Klassen. Gemeinsam erkundeten die Kinder die Welt der Bakterien, bewunderten die farbigen Kolonien von der Langen Nacht der Wissenschaften und züchteten sogar eigene Bakterien. Besonders spannend: das klassische "Händedruck-Experiment" mit sauberer und schmutziger Hand sowie Proben von Alltagsgegenständen aus der Schule – von der Trinkflasche bis zum Bleistift.
Ein großes Dankeschön geht an Frau Prof. Dr. Elisabeth Grohmann und ihren Doktoranden Florian Martin für die Bereitstellung der Agarplatten – und damit für einen spannenden, lehrreichen und fröhlichen Experimentiertag!
Forschungsverbund IMPACT bei der Langen Nacht der Wissenschaft 2025

Der Forschungsverbund IMPACT hat bei der Langen Nacht der Wissenschaft 2025 einen bleibenden Eindruck hinterlassen. Die Sprecherin des Verbunds, Prof. Elisabeth Grohmann, begeisterte das Publikum mit einem spannenden Vortrag, der Einblicke in die biotechnologische Forschung an der BHT gab und auf großes Interesse stieß.
Am Stand „Forschungsverbund IMPACT zeigt Farbe“ herrschte durchgehend reger Andrang: Kinder und Erwachsene bestaunten die farbig bewachsenen Bakterienkulturen auf Agarplatten und stellten viele interessierte Fragen.
Auch beim Science Pitch der Promovierenden war IMPACT vertreten: Michelle Bölke (Doktorandin in der Gruppe von Elisabeth Grohmann) erreichte mit ihrem Vortrag „Antibiotikaresistenzen – Wie sie sich zwischen Bakterien verbreiten“ den zweiten Platz im Pitch-Wettbewerb. Antibiotikaresistenzen stellen eine zunehmende Bedrohung für die Gesundheit dar. In der vorgestellten Forschung wird untersucht, wie Bakterien spezielle Gene austauschen, um sich gegenseitig resistent zu machen. Mithilfe eines leuchtend markierten DNA-Stücks soll dieser Austauschmechanismus künftig sichtbar gemacht und besser verstanden werden.
Ein weiterer Science Pitch wurde von Florian Martin (ebenfalls Doktorand in der Gruppe von Elisabeth Grohmann) präsentiert. Unter dem Titel „Solve the Slime – Erforschung neuer Angriffspunkte gegen Biofilme“ stellte er ein Projekt vor, das sich mit besonders widerstandsfähigen Bakteriengemeinschaften beschäftigt. Mithilfe moderner computergestützter Datenanalysen und maschinellen Lernens werden neue Wirkstoffe gegen Biofilme identifiziert – mit dem Ziel, zukünftig bessere Behandlungsmöglichkeiten für chronische Infektionen, etwa im Zusammenhang mit Implantaten, zu entwickeln.
Ein weiteres Highlight war der Stand zum Thema „PHA-Biopolymere: Plastik aus Bakterien – nachhaltig und biologisch abbaubar“, geleitet von Prof. Sebastian Riedel. Hier konnten Besucher*innen erfahren, wie im Labor für Umwelt- und Bioverfahrenstechnik Bioplastik aus Reststoffen wie Frittierfett hergestellt wird. Mikroorganismen erzeugen dabei das biologisch abbaubare Polymer PHA, das als umweltfreundliche Alternative für Verpackungsmaterialien dient.
Auch das Projekt MINTinside geleitet von Prof. Simon Boecker war Teil des IMPACT-Auftritts. Vor Ort konnten Kinder selbst Seife herstellen – ein Angebot, das auf großes Interesse stieß und stark nachgefragt war.
Einen weiteren spannenden Beitrag präsentierte Prof. Hühn-Lindenbein aus dem Bereich Lebensmitteltechnologie. Unter dem Titel „Gewimmel im Lebensmittel“ konnten Besucher*innen entdecken, wie wichtig Mikroorganismen für viele unserer Nahrungsmittel sind – trotz ihres oftmals schlechten Rufs.
Neuer Ansatz zur umweltschonenden Aufarbeitung biologisch abbaubarer Kunststoffe
Biologisch abbaubare Kunststoffe wie PHA gelten als zentrale Bausteine für eine nachhaltige Zukunft – ihre industrielle Herstellung ist jedoch oft aufwendig und teuer. Eine neue Publikation von IMPACT-Mitglied Prof. Sebastian Riedel im Chemical Engineering Journal (Impact Factor 13,2) zeigt nun einen vielversprechenden Weg, diese Barrieren zu überwinden.
Das Team entwickelte ein effizientes Verfahren zur Aufarbeitung von PHA direkt aus nasser Biomasse – ohne energieintensives Trocknen und ohne den Einsatz giftiger halogenierter Lösungsmittel. Stattdessen kommt eine umweltfreundliche Kombination aus Aceton und Wasser zum Einsatz. Der Ansatz bietet eine hohe Ausbeute bei gleichzeitig reduziertem Energie- und Lösungsmittelverbrauch.
Die Studie liefert damit wichtige Impulse für die industrielle Produktion nachhaltiger Kunststoffe und leistet einen Beitrag zur Etablierung einer ressourcenschonenden Bioökonomie.
Neue Publikation von Simone Reber in Nature Cell Biology

Simone Reber u. a. haben im renommierten Journal Nature Cell Biology (Impact Factor 19.1) den Artikel „Cell state-specific cytoplasmic density controls spindle architecture and scaling“ veröffentlicht.
Die Arbeit zeigt erstmals, dass die physikalische Dichte des Zytoplasmas in Zellen — je nach Differenzierungszustand — die Größe und Architektur des Mitosespindels steuert: Während Stammzellen größere Spindeln ausbilden, wird bei differenzierten Zellen die Zytoplasmadichte geringer und die Spindelstruktur kompakter. Damit liefert die Studie einen wichtigen Beitrag zum Verständnis, wie Zell- und Organellengröße durch physikalische Zell-Eigenschaften reguliert werden — ein hoch relevanter Mechanismus in Zell- und Entwicklungsbiologie.
Science Pitch 2025: Michelle Bölcke überzeugt mit Platz 3

Beim Science-Pitch-Wettbewerb der BHT am 12. Juni 2025 präsentierten Promovierende ihre Forschungsprojekte in kreativen Kurzvorträgen an vier Thementischen: Data Science, Robotics, Environment und Life Science. Mit dabei: Michelle Bölcke, Mitglied des Forschungsverbunds IMPACT.
Mit ihrem Pitch „Ringe der Macht – Wie sich Resistenzen zwischen Bakterien verbreiten“ überzeugte sie Jury und Publikum gleichermaßen und sicherte sich den 3. Platz im Wettbewerb. Ihr Beitrag veranschaulichte eindrucksvoll, wie bakterielle Resistenzen übertragen werden – ein zentrales Thema für die Gesundheitsforschung und ein wichtiger Beitrag aus dem IMPACT-Verbund.
Die Veranstaltung, organisiert vom Referat für Nachwuchsförderung und wissenschaftliche Zusammenarbeit (NWZ), fand in der Beuth-Halle der BHT statt und wurde von einem Sommerfest abgerundet. Bewertet wurden die Präsentationen mit sogenannten „SciCoins“, die im Makerspace GLASBOX auf dem Campus gefertigt wurden.
Wir gratulieren Michelle Bölcke herzlich zu diesem Erfolg!
Neue Publikation von Prof. Elisabeth Grohmann zur Resistenzverbreitung durch Abwasserbewässerung

Prof. Elisabeth Grohmann, Sprecherin des Forschungsverbunds IMPACT, hat gemeinsam mit Kolleg*innen eine Studie zur Verbreitung von Antibiotikaresistenzen bei der landwirtschaftlichen Nutzung von Abwasser veröffentlicht. Der Artikel erschien im Journal of Hazardous Materials.
Untersucht wurde, wie sich verschiedene Formen der Bewässerung – mit unbehandeltem, behandeltem oder mit Antibiotika und Desinfektionsmittel angereichertem Abwasser – auf Böden auswirken. Das Ergebnis: Rückstände fördern die Ausbreitung von Resistenzgenen und mobilen genetischen Elementen, unabhängig vom Reinigungsgrad des Wassers. Die Zusammensetzung des Bodenmikrobioms blieb dagegen weitgehend stabil.
Die Studie liefert wichtige Erkenntnisse für den sicheren und nachhaltigen Einsatz von gereinigtem Abwasser in der Landwirtschaft.
Antibiotikaresistenzen im All: Elisabeth Grohmann spricht bei der AS2AMR-Konferenz in Brüssel

Elisabeth Grohmann, Sprecherin des Forschungsverbunds IMPACT, präsentierte am 26. Mai 2025 bei der AS2AMR-Konferenz in Brüssel (04.–05.06.2025) einen Vortrag mit dem Titel „Antimicrobial resistant pathogens in space environment: challenges and potential solutions“. Die internationale Konferenz brachte Fachleute aus Wissenschaft, Politik und Praxis zusammen, um Lösungen gegen antimikrobielle Resistenzen (AMR) zu diskutieren. Grohmanns Beitrag beleuchtete die besonderen Herausforderungen, die resistente Keime in Raumfahrtumgebungen mit sich bringen, und stellte potenzielle Strategien zu deren Eindämmung vor.
IMPACT bei der Bionnale 2025: Austausch mit Forschung und Praxis

Am 14. Mai 2025 war der Forschungsverbund IMPACT bei der Bionnale vertreten – einer Berliner Netzwerkveranstaltung für angewandte Lebenswissenschaften, organisiert vom Biotechnologieverbund Berlin-Brandenburg e. V.
Prof. Peter Götz, Prof. Vicky Goralczyk und Dr. Daria Rybakova (Ref. NWZ) präsentierten den Verbund mit einem Roll-up und kamen mit zahlreichen Besucherinnen ins Gespräch. Die Veranstaltung bot eine lebendige Plattform für den Austausch mit Vertreterinnen aus Forschung, Wirtschaft und Politik – mit vielen spannenden Kontakten für zukünftige Kooperationen.
4o
IMPACT-Treffen am 12. Mai 2025: Veranstaltungen, Förderung und neue Kooperationsideen im Fokus

Beim Treffen des Forschungsverbunds IMPACT am 12. Mai 2025 wurden zentrale Themen rund um Budgetplanung, Veranstaltungen und laufende Forschungsvorhaben besprochen. Darüber hinaus wurden Ideen für ein gemeinsames Großgeräteprojekt, neue Kooperationen im Bereich Mikrofluidik und Biofilmforschung sowie die Planung der IMPACT-Klausurtagung im Oktober 2025 diskutiert. Kurzvorträge von Promovierenden sollen künftig fest ins Programm aufgenommen werden.
Neue Publikation von Sebastian Riedel in Bioresource Technology

Prof. Sebastian Riedel, Mitglied des Forschungsverbunds IMPACT, hat eine neue wissenschaftliche Arbeit in der renommierten Fachzeitschrift Bioresource Technology (Impact Factor: 9,7) veröffentlicht.
Der Artikel mit dem Titel "Low-structured kinetic model of poly(3-hydroxybutyrate-co-3-hydroxyhexanoate) production from waste animal fats via fed-batch cultivations" beschreibt ein vereinfachtes kinetisches Modell zur Herstellung biologisch abbaubarer Kunststoffe (PHA) aus tierischen Abfallfetten. Die Studie zeigt, wie sich durch gezielte Prozessführung nachhaltige Biopolymere effizient aus Reststoffen gewinnen lassen – ein wichtiger Schritt hin zu einer ressourcenschonenden Kreislaufwirtschaft.
Die Veröffentlichung unterstreicht die Expertise von Prof. Riedel im Bereich der Bioverfahrenstechnik und stärkt die Sichtbarkeit des IMPACT-Verbunds im internationalen Forschungsumfeld.
Neue Publikation von Prof. Claudia Pacholski zur Diagnostik mit Mikrotubuli-basierten Sensoren

Prof. Claudia Pacholski, Mitglied des Forschungsverbunds IMPACT, hat gemeinsam mit Kolleg*innen eine neue Methode zur schnellen und kostengünstigen Erkennung medizinisch relevanter Analyten entwickelt und kürzlich in der Fachzeitschrift Small veröffentlicht.
Im Mittelpunkt der Studie steht ein innovativer Biosensor, der auf sogenannten Gleit-Assays basiert: Mikrotubuli, angetrieben von molekularen Motoren, bewegen sich auf der Spitze einer optischen Faser. Treffen sie auf bestimmte Zielmoleküle – z. B. den Herzinfarktmarker Creatin-Kinase MB (CK-MB) – verändern sie ihr Gleitverhalten. Diese Veränderungen lassen sich anhand der abnehmenden Fluoreszenz messen, ganz ohne Mikroskop. Der Sensor erkennt bereits kleinste Mengen der Zielsubstanz und liefert innerhalb von 15 Minuten ein Analyseergebnis – ideal für die Anwendung direkt am Ort der Probenentnahme (Point-of-Care).
Diese neue Technologie vereint molekularbiologische Präzision mit miniaturisierter Lichttechnik und könnte künftig eine wichtige Rolle bei der Früherkennung von Krankheiten spielen – beispielsweise bei Herzinfarkten oder in der Infektionsdiagnostik.
IMPACT-Treffen: Veranstaltungen, Forschungsideen und neue Förderansätze

Beim Treffen am 2. April 2025 diskutierten Mitglieder des Forschungsverbunds IMPACT aktuelle Themen rund um anstehende Veranstaltungen, Kooperationsmöglichkeiten und Förderinitiativen. Ein Fokus lag auf der BMBF-Ausschreibung zur Anwendung von KI in der Wirkstoffforschung. Gemeinsam mit Data Science + X wird eine Projektskizze erarbeitet. Alabi Inoussa stellte sein Projekt zur Analytik neuartiger Antikörper-Wirkstoffkonjugate vor. Zudem wurde die Vorbereitung der gemeinsamen Klausurtagung 2025 mit HARMONIK und Data Science + X besprochen – inklusive eines geplanten Impulsvortrags aus dem medizinischen Bereich. Auch neue Kooperationsmöglichkeiten, laufende Projekte und Antragstellungen der Mitglieder wurden vorgestellt.
IMPACT-Postdoc präsentiert KI-Plattform BACAI auf internationaler Konferenz

Amr Mostafa, Postdoc im Forschungsverbund IMPACT, stellte auf der jährlichen VAAM-Konferenz (Association for General and Applied Microbiology) das Projekt BACAI (Bacterial Analysis and Classification through Artificial Intelligence) vor – ein innovativer, KI-basierter Ansatz zur Analyse und Klassifikation von Bakterienbildern.
Das Projekt ist Teil des interdisziplinären BHT-Forschungsprogramms „Berlin Initiative for Applied Foundation Model Research (Appl-FM)“, das von der DFG gefördert wird. Gemeinsam mit Prof. Elisabeth Grohmann und Simone Reber entwickeln IMPACT-Forscher*innen dort neue KI-gestützte Methoden, um aus ungleichmäßig verteilten Bilddaten biologische Informationen zu gewinnen – etwa über Zellstrukturen oder bakterielle Infektionen. Ziel ist es, diese Erkenntnisse zur Erforschung von Krankheiten und neuen Diagnoseverfahren zu nutzen.
DFG-Projekt PHAC2G: Promotionsstelle in der Bioverfahrenstechnik zu vergeben

Prof. Sebastian Riedel, Mitglied des Forschungsverbunds IMPACT, sucht einen wissenschaftlichen Mitarbeiter*in (m/w/d) für eine Promotionsstelle im Rahmen des DFG-geförderten Projekts PHAC2G.
Ziel des Projekts ist die Entwicklung nachhaltiger Prozesse zur Herstellung biologisch abbaubarer Kunststoffe (PHA) aus Altspeiseölen. Die Stelle ist ab dem 01.06.2025 für drei Jahre zu besetzen und bietet vielfältige Forschungs- und Entwicklungsmöglichkeiten im Bereich der Bioverfahrenstechnik – in enger Zusammenarbeit mit der Technischen Universität Berlin und internationalen Partnern wie dem KAIST (Südkorea).
Bewerbungsschluss ist der 16.04.2025.
IMPACT beim BioBilanz 2025 – Vernetzung in der Biotechnologie

Der Forschungsverbund IMPACT war beim jährlichen Treffen BioBilanz 2025 durch Prof. Vicky Goralczyk, Prof. Peter Götz sowie Dr. Daria Rybakova (Ref. NWZ) vertreten. Sie präsentierten den Verbund mit einem Roll-up und tauschten sich mit zahlreichen Vertreter*innen aus Wissenschaft und Industrie im Bereich Biotechnologie aus.
Das IMPACT-Projekt MINTinside wurde durch Prof. Götz und Katrin Haltermann (Biotechnologieverbund Berlin-Brandenburg e.V.) repräsentiert. Katrin Haltermann hielt einen Vortrag zum Thema „Fundament Neugier: Den Funken überspringen lassen – junge Menschen erreichen“, in dem die zentralen Inhalte des Projekts beleuchtet wurden.
Ein besonderes Highlight war die Teilnahme von Vicky Goralczyk an der Podiumsdiskussion „Branding Biosciences – wie machen wir die Biowissenschaften attraktiv für junge Menschen?“, in der sie wertvolle Impulse für die Zukunft der Branche gab.
IMPACT-Treffen: Forschung, Förderung und Kooperationen im Fokus

Acht Mitglieder des Forschungsverbunds IMPACT kamen zusammen, um aktuelle Entwicklungen, bevorstehende Veranstaltungen und neue Fördermöglichkeiten zu besprechen. Anschließend fand eine Führung im Labor für Produktionstechnik der BHT statt, bei der mögliche Kooperationen im Biofilm-Projekt diskuttiert wurden. Zentrale Themen des Treffens waren die finanzielle Situation des Verbunds, die Optimierung der Webseite und die Planung der Klausurtagung 2025. Zudem wurden die Teilnahme an der BioBilanz und der Bionale sowie mögliche Kooperationen im Bereich der Biofilmforschung diskutiert. Ein besonderer Fokus lag auf gemeinsamen Forschungsanträgen.
Zwei neue Publikationen von Sebastian Riedel und Kolleg*innen zur PHA-Forschung

Sebastian Riedel, Mitglied des Forschungsverbunds IMPACT, und seine Kolleg*innen haben zwei bedeutende Arbeiten im Bereich der Polyhydroxyalkanoat-(PHA)-Forschung veröffentlicht. In Polymer Degradation and Stability untersuchen sie in der Publikation „On-line monitoring of polyhydroxyalkanoate extraction by low-field nuclear magnetic resonance spectroscopy“, wie Low-Field NMR-Spektroskopie als Echtzeit-Tool eingesetzt werden kann. Diese Methode ermöglicht eine präzise und schnelle Überwachung der PHA-Extraktion und zeigt eine hohe Übereinstimmung (>94 %) mit Standard-Analysen. Die zweite Studie, veröffentlicht in Separation and Purification Technology, trägt den Titel „Solvent-free extraction of polyhydroxyalkanoates from wet biomass using mechanical cell disruption“. Hier wird ein neues Verfahren vorgestellt, das die PHA-Gewinnung durch mechanische Zellaufschlussmethoden ohne Lösungsmittel ermöglicht. Diese Methode erzielt hohe Ausbeuten (88–95 %) bei über 96 % Reinheit und bietet eine umweltfreundliche Alternative zu herkömmlichen Extraktionsmethoden. Beide Arbeiten zeigen wegweisende Ansätze zur Optimierung und Nachhaltigkeit in der Biopolymer-Produktion.
Artikel von Elisabeth Grohmann und Kolleg*innen in npj Clean Water angenommen

Der Artikel "Transition from irrigation with untreated wastewater to treated wastewater and associated benefits and risks" von Elisabeth Grohmann, Sprecherin des Forschungsverbunds IMPACT, und ihren Kolleg*innen wurde erfolgreich zur Veröffentlichung in der renommierten Fachzeitschrift npj Clean Water angenommen. Die Studie beleuchtet die wachsende Bedeutung der Abwasserbewässerung in der Landwirtschaft, insbesondere vor dem Hintergrund des Klimawandels und des Bevölkerungswachstums. Sie zeigt auf, wie Investitionen in Abwasseraufbereitung nicht nur die Gesundheits- und Umweltrisiken der Bewässerung mit unbehandeltem Abwasser mindern können, sondern auch dazu beitragen, die Ziele der nachhaltigen Entwicklung (SDGs) zu erreichen, wie etwa „Zero Hunger“, „Clean Water and Sanitation“ und „Climate Action“. Die Publikation liefert wichtige Impulse für die nachhaltige Nutzung von Abwasser in der Landwirtschaft und wird bald online verfügbar sein.
Sebastian Riedel wird Executive Editor bei Biotechnology Letters

Prof. Sebastian Riedel, Mitglied des Forschungsverbunds IMPACT, übernimmt ab dem 1. Januar 2025 die Rolle des Executive Editors für die Section „Bioprocessing and Biological Engineering“ beim renommierten Journal Biotechnology Letters (Springer).
Diese Position unterstreicht die wissenschaftliche Expertise von Prof. Riedel im Bereich der Biotechnologie und stärkt die Sichtbarkeit des Forschungsverbunds IMPACT in der internationalen Fachwelt. Als Executive Editor wird er die Veröffentlichung von Forschungsergebnissen leiten und zur Weiterentwicklung des Journals beitragen.
Wir gratulieren Prof. Riedel herzlich zu dieser wichtigen Rolle!
Elisabeth Grohmann wird Editor-in-Chief der Zeitschrift Plasmid

Elisabeth Grohmann, Sprecherin des Forschungsverbunds IMPACT, übernimmt ab dem 1. Januar 2025 die Rolle der Chefredakteurin der renommierten Elsevier-Zeitschrift Plasmid.
Diese Position unterstreicht die wichtige Rolle von Elisabeth Grohmann im Bereich der Plasmidforschung und stärkt die Sichtbarkeit des Forschungsverbunds IMPACT in der internationalen Fachwelt. Als Chefredakteurin wird sie die inhaltliche Ausrichtung der Zeitschrift prägen und die Veröffentlichung innovativer Forschungsergebnisse fördern.
Wir gratulieren Frau Grohmann herzlich zu dieser bedeutenden Rolle!
Zwei erfolgreiche Promotionen am 13.12.2024

Wir gratulieren herzlich Isabel Thiele und Lara Santolin, beide Doktorandinnen von Prof. Sebastian Riedel (Forschungsverbund IMPACT), zur erfolgreichen Verteidigung ihrer Promotionen am 13. Dezember 2024.
Mit ihrem wissenschaftlichen Engagement und ihrer Ausdauer haben sie einen wichtigen Meilenstein erreicht – wir wünschen beiden weiterhin viel Erfolg für ihren weiteren Weg in Forschung und Wissenschaft!
Biologisch abbaubare Kunststoffe aus Abfall – DFG fördert deutsch-koreanische Kooperation

Ein von der Deutschen Forschungsgemeinschaft (DFG) bewilligtes Kooperationsprojekt zwischen der Berliner Hochschule für Technik (BHT) und dem Korea Advanced Institute of Science & Technology (KAIST) wird demnächst starten. Gemeinsam mit dem Team um Prof. Dr.-Ing. Sebastian Riedel (BHT, IMPACT) und Prof. Dr. Jaewook Myung (KAIST) sollen dabei aus unterschiedlichen Abfallströmen wie Altspeiseöl oder landwirtschaftlichen Reststoffen biologisch abbaubare Polyhydroxyalkanoate (PHA) gewonnen werden. Durch gezielte Prozessführung sowie die Kombination verschiedener Rohstoffe lassen sich PHA so modifizieren, dass ihre Eigenschaften gezielt an industrielle Anforderungen angepasst werden können. Die neue internationale Zusammenarbeit trägt dazu bei, fossile Rohstoffe im Kunststoffsektor zu reduzieren und nachhaltige Alternativen voranzutreiben.
Publikation von Sebastian Riedel zur Wasserstoffproduktion mit Biopolymeren

Ein Artikel mit dem Titel „Polyhydroxykanoate-Assisted Photocatalytic TiO₂ Films for Hydrogen Production“, an dem Sebastian Riedel, Mitglied des Forschungsverbunds IMPACT, mitgewirkt hat, wurde in der Fachzeitschrift Langmuir (ACS Publications) veröffentlicht. Die Studie beschreibt eine neue Methode zur nachhaltigen Wasserstoffproduktion mithilfe von Photokatalysatoren, die mit biologisch abbaubaren Polymeren kombiniert werden. Diese Technologie bietet ein vielversprechendes Potenzial für die Entwicklung erneuerbarer Energiesysteme. Hier geht es zur Publikation
IMPACT beim Forschungs- und Transfertag 2024

Der Forschungsverbund IMPACT war beim Forschungs- und Transfertag 2024 stark vertreten. Der Verbund selbst präsentierte ein Poster und einen Pitch, während auch einzelne Mitglieder ihre Forschungsergebnisse vorstellten. Florian Martin, Doktorand der Sprecherin Elisabeth Grohmann, stellte sein Forschungsthema unter dem Motto "Solve the Slime" vor. In seinem Vortrag und auf einem Poster erläuterte er innovative Ansätze zur Bekämpfung von bakteriellen Biofilmen, die insbesondere für medizinische Anwendungen von Bedeutung sind. Der Tag bot eine wertvolle Gelegenheit, die Forschung von IMPACT sichtbar zu machen und den interdisziplinären Austausch zu fördern.
MINT Inside: Förderung durch die Körber-Stiftung für innovative MINT-Bildung

Das Projekt MINT Inside, ein Zusammenschluss des Biotechnologieverbunds Berlin-Brandenburg e.V. (bbb), der Berliner Hochschule für Technik und der Stadt Hennigsdorf, wurde im Rahmen der Ausschreibung „MINT-Regionen wirken!“ der Körber-Stiftung ausgezeichnet. Die Ehrung erfolgte für den MINTinsider-Pass, ein innovatives Konzept, das Kindern und Jugendlichen durch spielerisches Lernen Begeisterung für Mathematik, Informatik, Naturwissenschaften und Technik vermittelt. Dieses Projekt wird unter anderem von Mitgliedern des Forschungsverbunds IMPACT an der BHT betreut. Die Auszeichnung unterstreicht die Bedeutung des Projekts, das seit 2022 aktiv ist, um dem Fachkräftemangel im MINT-Bereich entgegenzuwirken. Das Preisgeld von 5.000 Euro fließt in die Erweiterung des Angebots für Workshops und Experimente. Hier weiterlesen.
IMPACT-Treffen: Jahresrückblick und neue Ziele

Beim Treffen des Forschungsverbunds IMPACT kamen 7 Mitglieder, zwei Doktorand*innen und die wissenschaftliche Koordinatorin zusammen, um die Erfolge von 2024 zu reflektieren und die Ziele bis 2026 zu planen. Im Fokus standen interdisziplinäre Zusammenarbeit, gemeinsame Förderanträge und die effiziente Nutzung von Ressourcen. Zudem wurden Veranstaltungen wie eine Klausurtagung, ein Doktorandenkolloquium und die Teilnahme an der BioBilanz 2025 besprochen.
IMPACT beim Zukunftsforum Künstliche Intelligenz in Berlin

IMPACT war am 06.11.2024 beim Zukunftsforum Künstliche Intelligenz an der IHK Berlin vertreten. Präsentiert wurde das Projekt Appl-FM, gefördert von der DFG, das in Zusammenarbeit der Forschungsverbünde Data Science + X, HARMONIK und IMPACT entwickelt wird. Weiterlesen hier
Sebastian Riedel als eingeladener Sprecher bei der ISBP 2024

Prof. Sebastian Riedel, Mitglied des Forschungsverbunds IMPACT, war als eingeladener Sprecher auf der International Symposium on Biopolymers (ISBP 2024) vertreten. In seinem Vortrag mit dem Titel „Towards a circular bioeconomy: polyhydroxyalkanoates from renewable carbon sources“ präsentierte er aktuelle Forschungsergebnisse zur Herstellung biologisch abbaubarer Kunststoffe aus nachwachsenden Rohstoffen. Die ISBP zählt zu den führenden Konferenzen im Bereich biobasierter Materialien und bietet eine wichtige Plattform für den internationalen Austausch über nachhaltige Lösungen in der Kunststoffproduktion.
Kohlenstoffpunkte als clevere Sensoren – Neue Publikation von Claudia Pacholski

Prof. Claudia Pacholski, Mitglied des Forschungsverbunds IMPACT, hat gemeinsam mit ihrem Team neue leuchtende Nanopartikel – sogenannte Kohlenstoffpunkte (Carbon Dots, CDs) – entwickelt und kürzlich in der Fachzeitschrift Sensors and Actuators B: Chemical veröffentlicht.
Diese winzigen Partikel können gleichzeitig mehrere Metallionen erkennen, darunter Eisen (Fe), Aluminium (Al) und das giftige Chrom(VI). Je nachdem, welches Metall vorhanden ist, verändern die Kohlenstoffpunkte ihre Farbe unter UV-Licht – ähnlich wie bei einem Teststreifen, nur deutlich präziser. Besonders spannend: Die Partikel können giftiges Chrom(VI) sogar in die weniger schädliche Form Chrom(III) umwandeln und machen diesen Vorgang sichtbar.
Solche Sensoren könnten künftig dabei helfen, Schadstoffe in Wasser, Böden oder Lebensmitteln schnell und zuverlässig zu erkennen. Zusätzlich könnten sie in Sicherheitsanwendungen, z. B. zum Schutz vor Produktfälschungen, eingesetzt werden.
Zur Publikation:
Multiple emissive carbon dots for simultaneous detection of metal ions
Neuer Artikel von drei IMPACT-Mitgliedern veröffentlicht

Ein neuer Artikel mit dem Titel "Robot-based Automated Isolation and Characterization of a Colicin-producing Escherichia coli-strain with Inhibitory Effect on EPEC", an dem die drei IMPACT-Mitglieder Prof. Johannes Bader, Prof. Peter Götz und Prof. Elisabeth Grohmann mitgearbeitet haben, wurde veröffentlicht. Der Artikel beschreibt, wie ein spezieller E. coli-Stamm aus Abwasser isoliert wurde, der eine Substanz produziert, die schädliche Bakterien bekämpfen kann. Diese Substanz, Colicin, könnte dazu beitragen, gefährliche Infektionen zu verhindern, die durch resistente Bakterien verursacht werden. Die Arbeit zeigt, wie moderne automatisierte Methoden genutzt werden können, um solche antimikrobiellen Stoffe schneller und effizienter zu finden und zu untersuchen. Der Artikel entstand durch die Zusammenarbeit der drei IMPACT-Professor*innen und unterstreicht die interdisziplinäre Forschung im Verbund. Hier geht es zu dem Artikel
IMPACT bei SiMposium 2024: Präsentation zur Simulation biologischer Systeme

Christian Jetschni und Prof. Peter Götz (Mitglied des Forschungsverbunds IMPACT), präsentierten am 12. September 2024 ein Poster auf dem SiMposium 2024 in Berlin, einer Veranstaltung der gemeinsamen Initiative Der Simulierte Mensch von Charité und TU Berlin. Das Poster mit dem Titel "Agent-based simulation of self-organizing systems: Protein glycosylation in the Golgi apparatus" stellte ein computergestütztes Modell vor, das die komplexen Prozesse der Protein-Glykosylierung simuliert. Diese Methode hilft, die Selbstorganisation biologischer Systeme besser zu verstehen und Vorhersagen über molekulare Prozesse zu treffen, die eine zentrale Rolle in der Medizin und Biotechnologie spielen. Der Simulierte Mensch schafft eine Plattform für innovative Forschung an der Schnittstelle von Ingenieurwissenschaften und Medizin. Ziel ist es, neue Diagnostik- und Therapiemöglichkeiten zu entwickeln, indem organähnliche Modelle und bioanalytische Prozesse eingesetzt werden. Mehr Informationen zum SiMposium.
Keynote von Elizabeth Grohmann: Mechanismen des Gentransfers und Antibiotikaresistenzen im Fokus der IC2AR 2024

Elizabeth Grohmann, Sprecherin des Forschungsverbundes IMPACT, hielt am 10.09.2024 einen Keynote-Vortrag auf der 6th International Caparica Conference in Antibiotic Resistance 2024 in Caparica, Portugal. Ihr Vortrag mit dem Titel "Horizontal antimicrobial resistance transfer mechanisms in biofilms" beleuchtete die Mechanismen des horizontalen Gentransfers in Biofilmen und deren Bedeutung für die Verbreitung von Antibiotikaresistenzen.
Keynote von Elisabeth Grohmann: Einblicke in Typ-IV-Sekretionssysteme auf dem International Symposium on Plasmid Biology 2024

Elisabeth Grohmann, Sprecherin des IMPACT-Forschungsverbundes, hielt einen Keynote-Vortrag auf dem International Symposium on Plasmid Biology 2024 in Hamamatsu, Japan. Ihr Vortrag trug den Titel "Mating Pair Formation Complex of a Type IV Secretion System from Gram-positive Pathogens: Mechanistic and Structural Insights" und gab vertiefte Einblicke in die mechanistischen und strukturellen Aspekte dieses wichtigen Proteinkomplexes.
Veröffentlichung in "Nature Communications" zur Optimierung mikrobieller Fermentationsprozesse

Ein Artikel "Engineering new-to-nature biochemical conversions by combining fermentative metabolism with respiratory modules", an dem Simon Boecker, Mitglied des Forschungsverbundes IMPACT, als Co-Autor beteiligt ist, wurde im angesehenen Wissenschaftsjournal "Nature Communications" veröffentlicht. Darin wird eine neue Methode vorgestellt, um die Effizienz mikrobieller Fermentationsprozesse zu steigern. Diese Methode kombiniert die Vorteile des Gärungsprozesses, bei dem Mikroorganismen Stoffe wie Zucker zu Produkten wie Alkohol oder Milchsäure umwandeln, mit zusätzlichen Schritten, bei denen Sauerstoff genutzt wird, um das chemische Gleichgewicht zu stabilisieren. Dadurch können komplexe chemische Verbindungen schneller und mit weniger Verlusten produziert werden. Hier geht es zu dem Artikel
Erstes Sommerfest der BHT-Forschungsverbünde: IMPACT-Promovierende präsentieren ihre Forschungsprojekte

Am 3. Juli haben Professor*innen und Promovierende des Forschungsverbunds IMPACT an dem ersten Sommerfest der BHT-Forschungsverbünde teilgenommen. Dabei präsentierten die Doktorand*innen ihre Forschungsprojekte in Pitches und bewerteten sich anschließend gegenseitig mit „SciCoins“, frisch aus dem 3D-Drucker.
Weitere Informationen finden Sie auf dem News-Beitrag von BHT auf LinkedIn
03.07.2024

Die Mitglieder des Forschungsverbundes IMPACT, Prof. Claudia Pacholski und Prof. Johannes Bader, haben für ihr neues IFAF Explorativ-Projekt „Pathogene Keime: Effiziente und schnelle optische Detektion“ eine Förderung des Instituts für angewandte Forschung Berlin (IFAF) erhalten. Das Projekt zielt darauf ab, die Diagnose bakterieller Infektionen durch die Entwicklung einer smarten Petrischale mit integrierten optischen Sensoren erheblich zu beschleunigen. Diese innovative Technologie ermöglicht eine präzise Identifizierung von Mikroorganismen wie Escherichia coli und Saccharomyces cerevisiae innerhalb weniger Stunden. Der Fortschritt dieses Projekts könnte die Patientenversorgung verbessern und schnellere Schutzmaßnahmen ermöglichen.
IFAF-Förderung für IMPACT-Mitglieder: Entwicklung einer smarten Petrischale zur schnellen optischen Detektion pathogener Keime

Die Mitglieder des Forschungsverbundes IMPACT, Prof. Johannes Bader und Prof. Peter Götz, haben am IBIC 2024 in Mailand teilgenommen. Prof. Peter Götz präsentierte dort ein Poster mit dem Titel "Protein glycosylation in the Golgi apparatus: Agent-based modeling of molecular interactions", das er zusammen mit Christian Jetschni erstellt hat. Darüber hinaus stellte Prof. Johannes Bader ein weiteres Poster vor: "Robot-based automated isolation and characterization of a colicin-producing Escherichia coli-strain with inhibitory effect on EPEC", an dem auch Beate Heilmann, Saban Özipek, Luca Stähelin, Marvin Machava und Elisabeth Grohmann mitgearbeitet haben. Beide Beiträge werden in wissenschaftlichen Zeitschriften veröffentlicht.
IMPACT bei der Langen Nacht der Wissenschaften 2024: Ein interaktives Erlebnis für die Besucher*innen

Der Forschungsverbund IMPACT war zahlreich vertreten bei der Langen Nacht der Wissenschaften 2024. Die Besucher*innen durften die bewachsenen Agarplatten bewundern, selbst Agarplatten ausstreichen, über das Apfelmikrobiom lernen, einen Luftballon mithilfe von Backhefe aufblasen, Fermentoren bestaunen, viele technische Stände besuchen und vieles mehr! Die von den Besucher*innen bearbeiteten Agarplatten sind gut bewachsen und können unter diesem Link angeschaut werden.
Treffen des Forschungsverbundes IMPACT: Diskussion über Biofilm-Inhibitoren und Virtual-Reality-Anwendungen

Am 18.06.2024 fand ein Treffen des Forschungsverbundes IMPACT statt. Florian Martin, ein neuer Doktorand im Verbund, hielt einen Vortrag über sein Forschungsprojekt zu Biofilm-Inhibitoren. Es wurden mögliche Synergien mit den Expertisen von Herrn Götz im Bereich Bioverfahrenstechnik und Mischkulturen sowie Fermentieren diskutiert. Steffen Prowe präsentierte die Anwendungsmöglichkeiten von Virtual Reality (VR) im Forschungsverbund IMPACT (Projekt MINT VR Lab). Nach einer kurzen Vorstellungsrunde, bei der Florian Martin die Mitglieder des Verbundes kennenlernen konnte, wurden weitere Anknüpfungspunkte identifiziert.
IMPACT auf dem Innovationstag Mittelstand: Präsentation von Leichtbauwerkstoffen aus nachwachsenden Rohstoffen
Das Mitglied des Forschungsverbunds IMPACT, Prof. Dr. Andreas Loth (FB VII) und Christian Schrembs, wissenschaftlicher Mitarbeiter, haben beim „Innovationstag Mittelstand des Bundesministeriums für Wirtschaft und Klimaschutz (BMWK)“ ihre Ergebnisse zur Entwicklung von Leichtbauwerkstoffkomponenten aus nachwachsenden Rohstoffen vorgestellt. Sie veranschaulichten das Forschungsprojekt durch ein Türmodell mit Bambuswabenkern, das unter der Leitung von Prof. Dr. Ralf Förster (FB VIII, Forschungsverbund IMPACT) in Kooperation mit Industriepartnern durchgeführt wird. Der Innovationstag zog rund 300 Aussteller*innen und fast 2.000 Besucher*innen an.
Neue Publikation von Peter Götz: Einblicke in die Protein-Glykosylierung

Prof. Peter Götz, Mitglied des Forschungsverbunds IMPACT, hat zusammen mit Christian Jetschni einen Artikel veröffentlicht, der die komplexen Prozesse der Protein-Glykosylierung im Golgi-Apparat erklärt. Unter dem Titel "Protein Glycosylation in the Golgi Apparatus: Agent-Based Modeling of Molecular Interactions" beschreibt die Arbeit, wie eine computergestützte Methode – das sogenannte agentenbasierte Modell (ABM) – genutzt wird, um die Entstehung von Zuckerstrukturen auf Proteinen zu simulieren. Die Glykosylierung ist eine wichtige Veränderung von Proteinen, die ihre Stabilität und Funktion beeinflusst. Mit dem neuen Modell können Wissenschaftler*innen besser vorhersagen, wie diese Prozesse ablaufen und wie sich die Strukturen der Proteine verändern. Die Forschung könnte langfristig dazu beitragen, therapeutische Proteine gezielter herzustellen. Die Publikation erschien im Rahmen der Chemical Engineering Transactions und wurde von den Gast-Herausgebern Marco Bravi, Antonio Marzocchella und Giuseppe Caputo betreut.
Willkommen im Forschungsverbund IMPACT: Florian Martin beginnt seine Doktorandenforschung zu Biofilmen und Bakterieninteraktionen

Seit Juli 2024 hat der Forschungsverbund IMPACT einen neuen Doktoranden, Florian Martin, der unter der Leitung von Prof. Elisabeth Grohmann an den Hauptthemen des Verbundes, insbesondere Biofilmen und Bakterieninteraktionen, forschen wird. Florian Martin ist ein erfahrener Biochemiker mit Spezialisierung auf Antikörpertests, Proteinisolation und Proteinengineering. Nach seinem Masterabschluss in Biochemie mit Auszeichnung hat er in verschiedenen Forschungsprojekten und als wissenschaftlicher Assistent gearbeitet. Wir heißen Herrn Martin herzlich im Verbund willkommen.
IMPACT bei der 3. Klausurtagung der BHT-Forschungsverbünde: Austausch zu Forschungsprogrammen in der Schorfheide

Am 22.-23.05.2024 fand die 3. Klausurtagung der BHT-Forschungsverbünde am Werbellinsee in der Schorfheide statt: Mitglieder aus "Data Science+X" und "Humanoide Robotik und Mensch-Technik-Interaktion (HARMONIK)" sowie weitere Partner*innen des gemeinsamen DFG-Projektes Appl-FM aus dem Verbund IMPACT und der HTW trafen sich zum Austausch über gemeinsame Forschungsprogramme und Ziele.
LinkedIn-Beitrag über das Event finden Sie hier.
IMPACT-Treffen am 7. Mai 2024: Diskussion über Projekte, Webseite und kommende Veranstaltungen

Am 7. Mai 2024 trafen sich Mitglieder des Verbunds IMPACT, um aktuelle Projekte und Anträge zu diskutieren sowie die Entwicklung der Verbund-Webseite zu besprechen. Ein Doktoranden-Workshop/Sommerparty, die Teilnahme des Verbunds an der Langen Nacht der Wissenschaften und die Verteilung des Verbundbudgets standen ebenfalls auf der Agenda.
IMPACT auf IEEE-NEMS 2024 in Kyoto, Japan

IMPACT war im Mai 2024 auf der IEEE-NEMS 2024 Konferenz in Kyoto, Japan vertreten. Prof. Andreas Loth und Prof. Ralf Förster präsentierten ihre Forschung zu Mikro-Brennstoffzellen mit keramischen Flow Field Strukturen für den Einsatz in E-Bikes (4P2 #7256) sowie neuartige Pumpkonzepte für Mikrofluidik-Anwendungen (3P3 #7208). Beide Vorträge reflektieren die führende Rolle des Forschungsverbundes in den Bereichen Mikrosystemtechnik und nachhaltige Energie.
IMPACT-Treffen am 21. März: Fortschritte in der interdisziplinären Zusammenarbeit im Fokus

Am 21. März haben sich 8 Mitglieder des Forschungsverbunds IMPACT getroffen, um die Fortschritte in der interdisziplinären Zusammenarbeit zu besprechen. Dabei standen Themen wie die Einstellung neuer Mitarbeiter, laufende Anträge, neue Verbundprojekte und die Entwicklung der Verbund-Webseite im Mittelpunkt der Diskussionen.
IMPACT-Treffen am 24. Januar 2024: Planung und Diskussion über Neuigkeiten und Projekte

Am 24. Januar 2024 trafen sich 9 Mitglieder des Forschungsverbundes IMPACT in Teams, um Neuigkeiten im Verbund zu diskutieren und weitere Schritte zu planen. Themen waren das Budget für 2024, neue Einstellungen im Verbund, die Weiterentwicklung der Webseite sowie die Teilnahme von Verbundmitgliedern an der Langen Nacht der Wissenschaften.
IMPACT als potenzieller Partner: Vorstellung auf der Webseite des Bio-PAT Netzwerks

Am 23. Januar wurde IMPACT als potenzieller Partner für Industrie und Wissenschaft auf der Webseite des Bio-PAT Netzwerks vorgestellt. Wir hoffen auf reges Interesse der Bio-PAT Mitglieder und freuen uns auf spannende Kooperationen und gemeinsame Projekte. Die Veröffentlichung kann hier eingesehen werden.
Ausschreibung einer BHT-Doktorandenstelle im Forschungsverbund IMPACT: Promotionsvorhaben zu Biofilm-Inhibitoren

Eine BHT-Doktorandenstelle im Forschungsverbund IMPACT wurde ausgeschrieben und Bewerber*innen zum Vorstellungsgespräch eingeladen. Professorin Grohmann wird die Betreuung des Promovierenden übernehmen. Der Stelleninhaber soll im Forschungsverbund IMPACT das Promotionsvorhaben „Analyses of novel biofilm inhibitor targets, inhibitor testing, purification, and characterization“ bearbeiten.
Publikation akzeptiert: Forschung zu DNA-Bindung und Übertragungsraten in Enterococcus faecalis

Die Publikation mit dem Titel "TraN key residues involved in DNA binding affect pIP501 transfer rates in Enterococcus faecalis" von Claudia Michaelis, betreut von Prof. Elisabeth Grohmann, wurde im Peer-Review-Prozess von der Zeitschrift Frontiers in Molecular Biosciences zur Veröffentlichung akzeptiert.
IMPACT im Austausch: Gespräche über Zusammenarbeit mit der Versuchs- und Lehranstalt für Brauerei e. V.

Am 13.12.2023 haben sich zwei Wissenschaftler*innen aus dem Forschungsverbund IMPACT, Prof. Dr. habil. Elisabeth Grohmann (im Bild rechts) und Prof. Dr.-Ing. Johannes Bader, mit den Vertretern der Versuchs- und Lehranstalt für Brauerei e. V. getroffen, um eine mögliche Zusammenarbeit mit dem Verbund zu besprechen.
BHT erhält Millionenförderung von der DFG für Forschungsimpulse. IMPACT ist dabei

Die Deutsche Forschungsgemeinschaft (DFG) hat einem Programm der Beuth Hochschule für Technik Berlin (BHT) im Förderinstrument Forschungsimpulse den Zuschlag erteilt. Von insgesamt 69 bewerbenden Hochschulen wurden 10 ausgewählt, darunter auch die BHT. Im Fokus des Forschungsvorhabens steht die anwendungsorientierte Grundlagenforschung zu Foundation Models – das sind Computermodelle, die durch Künstliche Intelligenz und Maschinelles Lernen zielgerichtet trainiert werden. Die Schwerpunkte der Forschung liegen in den Bereichen Robotik, Quantitative Biologie und Prädiktive Medizin. Dieses wegweisende Vorhaben wird mit einer jährlichen Millionensumme unterstützt. Zwei Professorinnen aus dem Forschungsverbund IMPACT sind maßgeblich an dem bewilligten Vorhaben beteiligt: Wir gratulieren Prof. Dr. Elisabeth Grohmann, Prof. Dr. Simone Beate Reber und dem gesamten Team zu diesem wichtigen Meilenstein in ihrer Forschungsarbeit.
IMPACT auf dem Forschungs- und Transfertag 2023

Am 22.11.2023 wurde der Forschungsverbund IMPACT auf dem Forschungs- und Transfertag 2023 durch ein Poster präsentiert. Frau Prof. Grohmann, Sprecherin des Verbundes, hat in einem Interview über die Ziele und Visionen des Verbundes gesprochen.
IMPACT-Treffen am 22. November 2023: Diskussion über Finanzierungsmöglichkeiten mit dem Referat Forschung

Am 22.11.2023 trafen sich neun Mitglieder des Forschungsverbundes IMPACT mit Catherine Markworth und Tina Eichendorf (Referat Forschung), um die Finanzierungsmöglichkeiten im Forschungsverbund zu besprechen.
Kick-Off-Treffen des Forschungsverbunds IMPACT am 5. Oktober 2023: Erwartungen und Ressourcen für gemeinsame Forschung

Am 05.10.23 startete der Forschungsverbund IMPACT mit einem Kick-Off-Treffen. Sieben Mitglieder des Verbunds sowie drei Mitglieder der Ref. NWZ waren anwesend. Es wurden Vorstellungen und Erwartungen an den neuen Forschungsverbund besprochen, insbesondere hinsichtlich der Ressourcen zur Förderung gemeinsamer Forschung und der Sichtbarkeit des Verbunds.
Vorstellung der neuen Forschungsverbünde IMPACT und Sustainable Cities an der BHT
Die Berliner Hochschule für Technik berichtet über die beiden neuen Forschungsverbünde: "IMPACT konzentriert sich auf die Herstellung neuer Arzneimittel, während sich Forscher*innen in Sustainable Cities mit nachhaltiger Stadtentwicklung beschäftigen."



